logo

Hotline: 0989 772 198

Bài viết liên quan

Hướng dẫn đấu nối cài đặt biến tần Delta MS300

Cách cài đặt biến tần Delta MS300, Cách đấu nối biến tần MS300 Delta, đấu nối biến tần Delta MS300, Hướng dẫn đấu nối cài đặt biến tần Delta MS300

Biến tần Delta MS300 là dòng biến tần phổ thông của Delta, dùng cho đa dạng các ứng dụng với công suất từ 400W ~22 kw cho các máy móc ngành bao bì, nhựa, gỗ, bơm, quạt, băng tải, dệt may....Biến tần MS300 cung cấp ra thị trường với giá hợp lý, hàng luôn có sẵn, nhiều tính năng hiện đại, an toàn. 

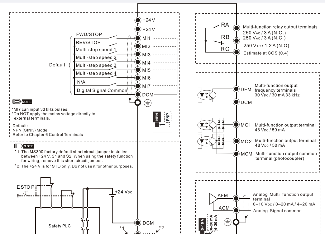
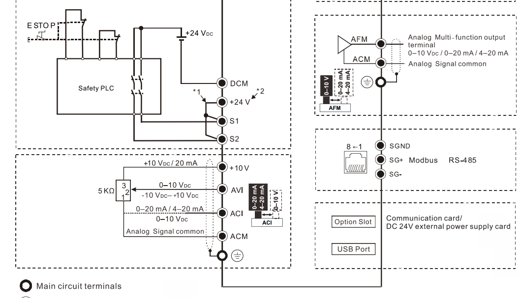
Sơ đồ đấu nối biến tần Delta MS300

1- Đấu nối nguồn đầu vào đầu ra, điện trở xả, đầu ra rơ le...

Nguồn cấp vào các chân R, S, T, đầu ra động cơ U V W,  Điện trở xả đấu vào 2 chân B1- B2 chú ý chọn đúng thông số điện trở xả tương ứng với mỗi mã biến tần Delta 

Hướng dẫn đấu nối cài đặt biến tần Delta MS300

2- Đấu nối phần điều khiển

hướng dẫn đấu nối biến tần Delta ms300

hướng dẫn cài đặt biến tần Delta ms300

3- Các chân đấu nối cơ bản biến tần Delta MS300

  • MI1- DCM chạy thuận ( hoặc FWD- DCM )
  • MI2- DCM Chạy nghịch ( hoặc REV- DCM )
  • MI3,4,5,6 - DCM chạy các cấp tốc độ  : Cài đặt ở nhóm tham số 02-01 ~02-07, tần số giữa các cấp tốc độ cài tham số : 04-00 ~04-14
  • RC- RA Tiếp điểm thường mở, RC-RB Tiếp điểm thường đóng - Cài ở tham số :02-13  (Multi-Function Output 1 (RY1))
  • AFM-ACM ngõ ra analog : 0-10V/ 0~20 mA/ 4-20 mA cài đặt tại tham số : 03-20 ( chức năng) , 03-21 ( tỉ lệ ) 03-22, 03-27,
  • Các chân analog input ACM- AVI, ACI cài ở tham số 03-00 ( Chức năng AVI) , 03-01 ( Chức năng ACI) , 03-02 ( Độ lợi AVI), 03-03 ( Độ lợi cho ACI)  -100.0–100.0%

Các tham số cài đặt cơ bản biến tần MS300 Delta: 

Tham số reset : 00-02

  • 00-02 = 0 ( Mặc định không chức năng)
  • 00-02= 1 ( Khóa tham số chỉ cho đọc, không cho thay đổi )
  • 00-02= 9 Reset các tham số về mặc định ở tần số 50 hz
  • 00-02= 10 Reset các tham số về mặc định ở tần số 60 hz

Tham số : 02-00 : Lệnh thay đổi tốc độ ( chế độ Auto) , tương tự các tham số 03-00 ( chế độ Manu) 

  • 02-00= 0 : Tốc độ được thay đổi = bàn phím nút lên xuống
  • 02-00= 1 : Tốc độ được thay đổi = truyền thông RS485
  • 02-00= 2 : Tốc độ được thay đổi qua các chân Analog input : (Ví dụ dùng chiết áp bên ngoài thì đấu vào 3 chân chiết áp đấu vào +10v- AVI- ACM ) , Nếu từ bộ điều khiển thì đấu vào các chân AVI- ACM ( Ngõ vào điện áp ) , hoặc ACI-ACM( ngõ vào dòng) 
  • 02-00= 3  : Thay đổi tốc độ công tắc hay nút ấn up/down từ thiết bị bên ngoài 
  • 02-00= 7 : Thay đổi tốc độ = chiết áp trên bàn phím 

Tham số : 02-01 : Lệnh chạy dừng ( on/off) ( chế độ Auto) , tương tự các tham số 03-01 ( chế độ Manu) 

  • 02-01= 0 : chạy dừng = nút nhân on.off trên bàn phím
  • 02-01= 1 : chạy dừng = tín hiệu bên ngoài ( ví dụ dùng nút nhấn bên ngoài ) 
  • 02-01= 2 : chạy dừng = truyền thông RS485

Tham số thời gian tăng giảm tốc độ 

  • 01-12 : Thời gian tăng tốc 
  • 01-13 : Thời gian giảm tốc 

Tham số cài đặt tốc độ lớn nhất : 01:00 Mặc định = 50 Hoăc 60 Hz ( MS300 cho cài lớn nhất = 599 Hz )

Nhóm tham số bảo vệ 

  • 06-00 : Bảo vệ thấp áp ( biến tần 220V: 150.0–220.0 VDC, Biến tần 380V  300.0–440.0 VDC)  
  • 06-01 : Bảo vệ quá áp ( Biến tần 220 V :  0.0–390.0 VDC, với biến tần 380 Vac :  0.0–780.0 VDC) 
  • 06-03 : Bảo vệ quá dòng lúc tăng tốc (ở chế độ tải thường cài từ : 0-150%, Tải nặng : 0~200% ) 
  • 06-04 : Bảo vệ quá dòng lúc đang chạy ( (ở chế độ tải thường cài từ : 0-150%, Tải nặng : 0~200% ) 

Tài liệu biến tần MS300 Delta: 

Link tài liệu biến tần Delta MS300